
Leveraging Docusign AI and Salesforce for Improved Contract Management
First in a series that explores how integrating Docusign AI-powered clause extractions with Salesforce can transform agreement management processes, this blog post explores how you can set up workflows in Docusign CLM that extract agreement data and prepare it for export to the Salesforce Data Cloud.

In today’s fast-paced business landscape, adapting swiftly to regulatory changes, sustainability goals, and evolving market demands is essential to staying competitive. Legal teams and contract managers play a critical role in ensuring compliance and mitigating risks during these transitions. However, reviewing large volumes of contracts to extract key information can be daunting and time-consuming when done manually. This often creates bottlenecks, slowing down decision-making and reducing the organization’s agility. However, with advancements in AI-powered tools like Docusign AI and seamless integrations with platforms like Salesforce, organizations can streamline agreement review processes, extract actionable insights, and enable legal teams to focus on more strategic, high-value tasks.
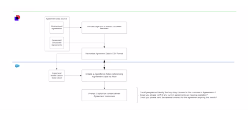
In this blog series, we explore how integrating Docusign's AI-powered clause extractions with Salesforce can transform such agreement management processes. We’ll showcase a use case where Docusign moves beyond the "agreement trap," converting unstructured documents—such as PDFs and Word files—into structured data for advanced analysis. Once ingested into Salesforce’s Data Cloud, this data can be modeled and used by Agentforce to provide critical insights, such as identifying risky clauses and tracking contract renewals.
How Trapped Agreement Data Can Disrupt Workflows
For legal and contract professionals managing agreements in a fast-paced enterprise environment, identifying critical clauses such as termination, jurisdiction, or assignability is essential. However, these key elements are often buried deep within the contract text, a problem Docusign calls the "Agreement Trap”, making manual searches both tedious and difficult. For example, a jurisdiction clause might be hidden within a paragraph, without explicitly using the word "jurisdiction," requiring a deep understanding of contract language to identify it.
When dealing with hundreds of contracts, each ranging from a few to hundreds of pages, manually finding these clauses becomes overwhelming and time-consuming. The complexity increases as the need grows for a solution that not only finds these clauses, but understands their context and meaning. This often involves preprocessing steps like OCR to digitize documents and text splitting to break down large documents into smaller sections. Without such a system, efficiently reviewing contracts is nearly impossible, leading to delays and heightened risk.
Furthermore, any solution must integrate seamlessly into existing workflows, allowing teams to work within their preferred systems. For instance, legal professionals may want to focus solely on their contract review process without being inundated with unrelated customer data. The solution must also be quick to implement, flexible to meet evolving needs, and secure to ensure sensitive contract data remains within trusted systems.
This combination of speed, accuracy, and security is critical for maintaining business agility while avoiding workflow bottlenecks caused by manually handling large volumes of agreement data.
A Solution Approach to Address the Agreement Trap
Docusign's Intelligent Agreement Management (IAM) solution, powered by AI-driven data extraction, is a game-changer for tackling the Agreement Trap. It automatically identifies and extracts key clauses, such as termination and jurisdiction, from agreements and presents them in a clear, actionable format. With Docusign IAM, organizations can centrally store, manage, and analyze contracts using AI through Docusign Navigator, or consolidate every step of the contract process securely using Docusign CLM (Contract Lifecycle Management). This provides contract managers and legal teams with powerful capabilities to streamline reviews and address critical contract elements efficiently, without the burden of manual searches.
Once the key clauses are extracted, Salesforce Data Cloud enhances this data by ingesting it and providing actionable insights through low-code, no-code tools. When combined with Salesforce Agentforce, teams can track essential agreement metrics, adjust strategies based on real-time data, and improve decision-making. For example, Contract Managers can monitor contractual obligations and timelines in real-time, empowering them to make strategic decisions with greater speed and accuracy.
This approach not only saves time but also provides on-demand insights, allowing legal professionals to focus on high-value tasks like risk mitigation and compliance. The integration of Docusign AI and Salesforce Data Cloud transforms agreement management by providing instant access to critical contract data, streamlining workflows, and enhancing decision-making for legal and contract management teams.
Practical Guide to Achieve the Solution Using Docusign CLM
In this section of the series, we provide steps to extract contract data using AI-driven workflows in Docusign CLM. This guide outlines the technical steps involved and highlights how these tools streamline agreement management for Contract Managers and Legal Operations Managers.
Docusig’ AI-powered data extraction automates the identification of critical contract elements, such as clauses, dates, terms, and obligations, from unstructured documents like PDFs and Word files. Traditionally, contract review is a manual, time-consuming task, but with Docusign’s AI, these documents are transformed into structured, actionable data, enabling legal teams to efficiently search, analyze, and act on key contract information.
The process starts by executing a workflow that triggers the AI model to extract contract metadata, including terms and clause details. After analyzing the document, Docusign CLM suggests values for each extracted item, such as proposing "Master Services Agreement" as the Document Type.
Next, a reviewer is assigned to validate the extracted values. The reviewer reviews each attribute, either accepting or adjusting the suggested values. Once the review is finalized, CLM stores the accepted data, ensuring it is searchable, reportable, and seamlessly integrated into business systems such as Salesforce. This ensures consistent, reliable contract metadata management across the organization.
To streamline the process, extracted data can be updated into a CSV file and ingested into the Salesforce Data Cloud, unlocking actionable insights like risk identification and contract tracking to drive better decision-making. This section centers exclusively on extraction, while ingestion and insights will be discussed in the upcoming sections of this blog series.
Step 1: Create and Configure the Workflow
To extract contract metadata such as clauses, terms, and document types, and manage them in a pre-formatted CSV spreadsheet, that can be later consumed by Salesforce Data Cloud, follow these steps in Docusign CLM:
Set up a Workflow
You can either create a new workflow or edit an existing one within Docusign CLM.
Add the "Use Docusign AI" Step
In the workflow designer, drag and drop the "Use Docusign AI" step onto the workflow canvas.
Select the step and complete its properties, ensuring that the AI is set to analyze the target document and extract key contract terms (metadata) automatically.
Add the "Review Data" Step
Drag and drop the "Review Data" step into the workflow to allow human validation of the extracted data.
Connect the "Use Docusign AI" step to the "Review Data" step to form a sequence where the AI extraction is followed by human review.
Ensure that Step properties, in particular “Select Data” under the “Data to be reviewed” section, adequately cover standard and custom attributes that you would like to be reviewed by a user or group.
Add the “Append Text Document” Step
To append reviewed data into a CSV file, use the "Find Document" step in Docusign CLM to retrieve the reviewed document. This document will contain metadata, such as terms, listed as CLM attributes. The same step type also helps identify the pre-formatted CSV file that needs to be updated with the attribute data.
Using the “Update Variable Value” step, declare these extracted attributes as a text variable for the new CSV row (For example,
New_CSV_Row = “Attrib1,Attrib2”)Append this newly extracted row to the CSV file using the “Append Text Document” Step. An Expression Builder input such as return
"\r\n"+GetVariableValue("New_CSV_Row");will be beneficial here.
Save and Publish the Workflow
Once your workflow is fully configured, save and publish it. This will make the workflow ready for execution.
Step 2: Start the Workflow and Extract Contract Data
Initiate the Workflow
Using a CLM Document Generation, a primary CLM tool for generating new documents or uploading existing documents, start the workflow to invoke Docusign AI on the target document.
AI-Powered Extraction
The AI will automatically scan the document, identifying and extracting key elements like termination clauses, jurisdictional terms, renewal dates, and other contractual metadata. The AI analyzes the document based on pre-selected standard and custom attributes as selected in the “Review Data” step. For example, when analyzing document types, it may suggest terms like “Master Services Agreement” or highlight termination clauses embedded deep in the text.
Step 3: Reviewer Validation of Extracted Data and Finalize
Assign a Reviewer to Validate Data
Once Docusign AI completes the initial extraction, the workflow automatically assigns a reviewer (or task group) to evaluate the extracted attributes. Example: The legal team may be assigned to review the suggested values, such as document type or specific clauses.
Review and Approve Suggestions
A Contract or legal reviewer logs in to Docusign CLM and navigates to the Tasks section from the main menu.
The reviewer selects the assigned review task. A document preview will display, allowing the reviewer to see the contract and the suggested extractions.
Examine Suggested Values
In the Task tab of the document preview, the extracted suggestions will appear below the relevant attribute fields. Some fields may show multiple suggestions, or there may be no suggestions if the AI did not find a match. Example: You might see “1 of 3” next to a suggested Termination Cause, indicating that there are three possible values. The reviewer can toggle through the suggestions to evaluate each one.
Actions for Reviewer
Accept Suggested Values: Select Accept to confirm the AI-suggested value for a particular attribute, such as document type or clause content.
Select from Multiple Suggestions: If the AI provides several possible values, use the arrows to cycle through them and choose the most accurate suggestion by selecting Accept.
Enter Custom Values: If none of the suggested values are correct, the reviewer can manually enter the appropriate value in the field.
If additional document attributes are needed, the reviewer can manually insert values into fields that were not filled by AI extraction.
Complete the Review:
Once all suggestions have been reviewed and either accepted or modified, select Complete to finalize the review. The data is now validated and stored in the system, ensuring it is searchable and usable for further contract management processes.
Step 4: Include Extracted Data in CSV File for Salesforce
Append CSV File with reviewed data
Once the review is completed and values are accepted, Docusign CLM stores all the verified data. This ensures that the extracted contract elements are both searchable and reportable in future workflows, improving contract management efficiency.
Using the "Find Document" step here ensures that the system locates and verifies a document linked to extracted contract elements, keeping human oversight as an integral part of the process.
The extracted data is then written directly to the CSV file with the “Append Text” Document Workflow step and helps ensure only critical contract information is integrated into Salesforce, maintaining data integrity and consistency throughout the organization.
Additional Key Considerations
CLM attributes provide metadata that defines a document’s characteristics and purpose. Docusign uses artificial intelligence (AI) to extract attribute metadata from contract documents and uses them to optimize its value. Please refer to Docusign documentation to understand the latest standard Docusign attributes that are available for AI extractions.
While this blog focuses on a specific approach, there are alternative ways to achieve similar functionality that may better suit your enterprise needs. Here are a few options for your consideration:
Docusign Upload Center: Use this tool for self-service bulk document ingestion into CLM. Once uploaded, the documents are automatically processed by AI to extract key terms. These terms can then be reviewed efficiently through a bulk AI review process.
Docusign Navigator: This solution enables you to centrally store, manage, and analyze agreements. With the help of AI and the Navigator API (just released in beta), you can extract important metadata, such as clauses, terms, and document types, enhancing overall contract management.
Key Benefits of the Workflow
This practical solution approach streamlines the process and provides contract managers and legal operations managers with a powerful tool for managing contracts efficiently while maintaining control over key contractual obligations. At a high level, this offers the following benefits:
Automated extraction with human oversight: The AI automates data extraction, saving time on manual reviews, while the reviewer ensures accuracy, maintaining control over critical contract terms.
Efficient and accurate clause identification:The AI can quickly identify and suggest complex clauses buried within lengthy contracts, significantly speeding up the review process.
Enhanced data privacy and security with Docusign AI: Docusign AI ensures data privacy by securely extracting contract information without using sensitive company data to train external NLP models, protecting confidentiality and meeting compliance standards.
By leveraging this workflow, Docusign AI enhances the accuracy and speed of contract analysis, automating labor-intensive tasks while ensuring human oversight and precision. This process not only streamlines contract management but also makes key contract data available for decision-making and further business processes in platforms like Salesforce.
In the next post of the series, I’m going to discuss how this CSV-extracted data can be leveraged in Salesforce Data Cloud and Agentforce for the decision-making process. Please stay tuned!
Additional resources

Subbarao Pydikondala is a Principal Partner Solution Architect specializing in enterprise app integrations and AI readiness. With expertise in Salesforce and Docusign, he drives innovation in Revenue Cloud, Data, and AI solutions, collaborating with partners to create impactful joint solutions.
Related posts
Docusign IAM is the agreement platform your business needs




